网站首页
关于我们
资质证书
团队实力
企业服务
职业卫生
环境监测
安全评价
新闻动态
公司动态
行业动态
信息公开
合作伙伴
招聘信息
联系我们
欢迎进入陕西中环检测服务有限公司官方网站!
网站首页
关于我们
团队实力
>
资质证书
>
企业服务
职业卫生
>
环境监测
>
安全评价
>
新闻动态
公司动态
>
行业动态
>
信息公开
合作伙伴
招聘信息
联系我们
信息公开
陕西省技术质量监督管理局实验室认证的专业检测机构!
信息公开
位置:
主页
>
信息公开
>
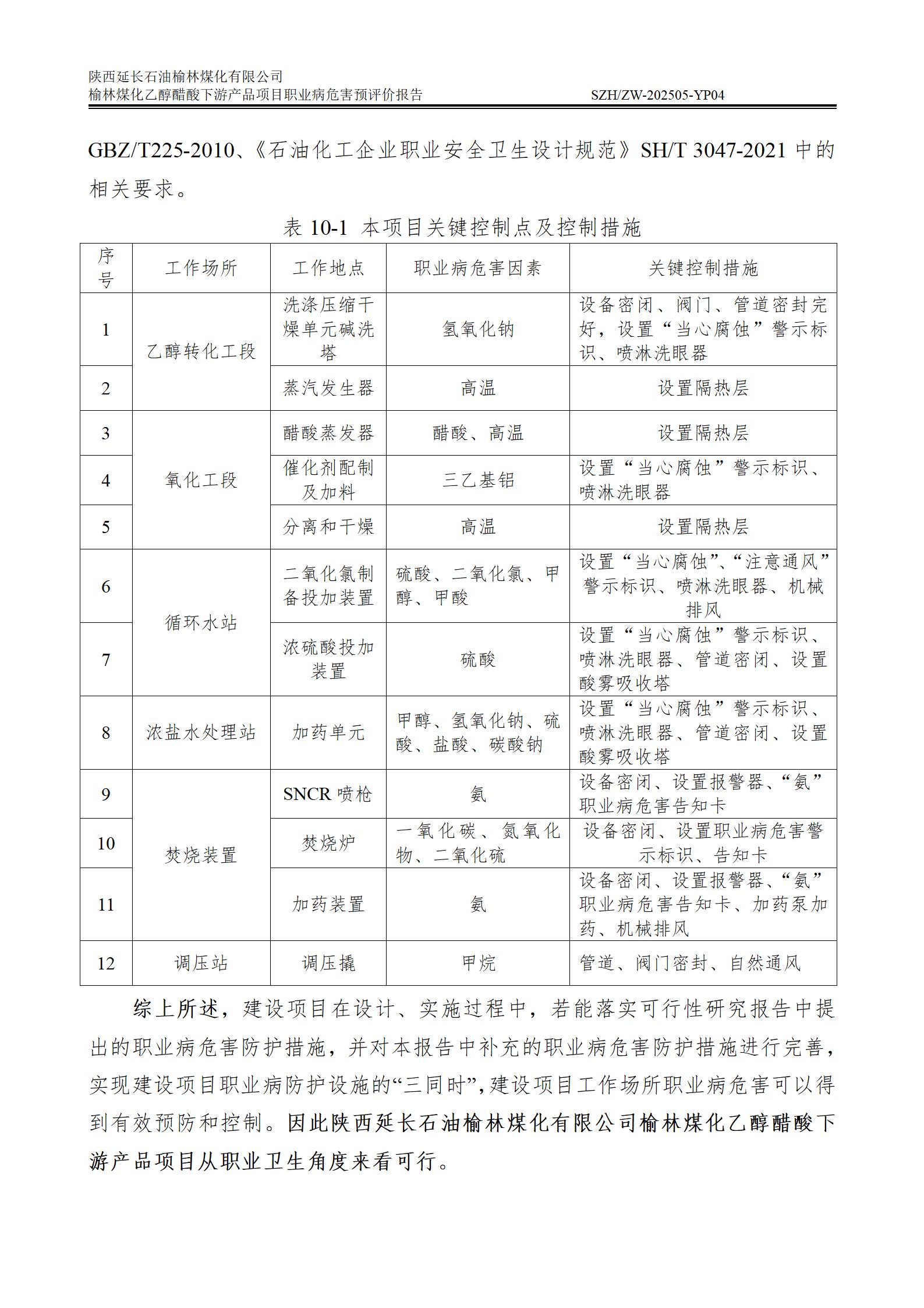
陕西延长石油榆林煤化有限公司榆林煤化乙醇醋酸下游产品项目职业病危害预评价
发布时间:2025-09-09 11:29
|
阅读量:
字号:
A+
A-
A
用人单位
陕西延长石油榆林煤化有限公司
项目名称
陕西延长石油榆林煤化有限公司榆林煤化乙醇醋酸下游产品项目职业病危害预评价
建设地点
陕西省榆林市榆横工业园区煤化学工业区南区,榆马大道南侧C17地块
企业联系人
李元伟
项目组人员名单
郑耀龙、张俊峰
评价结论
返回列表
上一篇
陕西省兴平市泰强科技有限公司职业病危害因素检测
下一篇
渭南秦亚印刷包装机械有限责任公司职业病危害现状评价